Quem Somos

A UNIDAS

União Nacional das Instituições de Autogestão em Saúde é uma entidade associativa sem fins lucrativos, representante das operadoras de autogestão do Brasil.

A autogestão em saúde é o segmento da saúde suplementar em que a própria instituição é a responsável pela administração do plano de assistência à saúde oferecido aos seus empregados, servidores ou associados e respectivos dependentes.

É administrado pela área de Recursos Humanos das empresas ou por meio de uma Fundação, Associação ou Caixa de Assistência - e não tem fins lucrativos.

Atualmente, a UNIDAS congrega cerca de 4 milhões de vidas e mais de 110 filiadas, que correspondem quase 10% do total de vidas do setor de saúde suplementar.

Propósito e Visão
Propósito

Propósito

Unidos pela autogestão em saúde

Visão

Visão

Ser a referência na saúde suplementar e o centro de soluções e conhecimento para autogestões.

Nossa Jornada

Princípios, Marcos e Conquistas

2000

A ANS, estabelecida pela Lei 9.961/2000, é uma autarquia ligada ao Ministério da Saúde, com autonomia administrativa e financeira. Seu propósito é regular e fiscalizar as operadoras de planos de saúde para garantir a eficiência e qualidade do setor.

A UNIDAS surge da fusão da Abraspe com o Ciefas, consolidando três décadas de história da autogestão no Brasil. Representando a união de entidades de saúde próprias de empresas e fechadas, a organização fortalece o setor.

2002
2003

A UNIDAS consolidou-se em um ano crucial para a saúde suplementar, destacando-se em eventos como o Fórum de Saúde Suplementar, a CPI dos Planos de Saúde e a aprovação do Estatuto do Idoso. Em meio à crise econômica, a autogestão reafirma sua relevância no cenário legislativo e judiciário no Brasil.

No 5º Congresso UNIDAS 2004, enfatizou-se a importância da saúde suplementar na política nacional. As entidades, incluindo a UNIDAS, buscam reconhecimento legislativo, atuando nos setores de Saúde Suplementar, Judiciário, Executivo e Legislativo. Destaca-se a UNIDAS por suas inovações regulatórias.

2004
2005

A UNIDAS foi precursora na saúde suplementar ao negociar diretamente com prestadores para acordos sobre valores. Já em 2005, destacou-se ao recomendar às suas filiadas a adoção da CBHPM, a Classificação Brasileira Hierarquizada de Procedimentos Médicos.

Premiação IDSS: UNIDAS premia filiadas que atingem nota máxima (0,8 e 1,00) no IDSS (Índice de Desempenho da Saúde Suplementar), da Agência Nacional de Saúde Suplementar (ANS).

2005
2007

Dentro desse propósito, a UNIDAS lançou, em 2007, o livro “Promoção da Saúde – Meta e Compromisso da Autogestão”. A publicação detalha as muitas iniciativas que revelam o empenho e a criatividade das filiadas em criar, implantar ações e, muitas vezes, avaliar e dimensionar seus resultados.

Uma cartilha que incentiva e orienta as pessoas a promoverem a saúde e a prevenir doenças nas suas práticas do cotidiano. Assim pode ser descrita a publicação “Promovendo Saúde: Prevenindo Doenças”, lançada pela UNIDAS em agosto de 2008 em âmbito nacional.

2008
2011

Em novembro de 2011, a UNIDAS apresentou um projeto de lei na Câmara Federal para regulamentar os prestadores de serviços de saúde. A iniciativa resultou na Resolução Normativa 274, de 24 de outubro de 2011, que estabeleceu benefícios para operadoras de médio e pequeno porte, englobando 94% das filiadas da UNIDAS.

Em 7 de junho de 2011. Pela primeira vez na história do Legislativo, representantes das instituições de autogestão estiveram reunidos com profissionais da saúde e parlamentares para debater o papel da modalidade e da sustentabilidade do setor.

2011
2012

Em novembro de 2012, a UNIDAS celebrou sua primeira década, destacando-se na promoção do fortalecimento da autogestão no Brasil. Firme em seu propósito, busca fomentar a excelência em gestão de saúde e democratizar o acesso à qualidade de vida, contribuindo para o aprimoramento do sistema de saúde nacional.

Os dez anos da UNIDAS foram marcados por uma série de eventos e atividades. Entre eles, o lançamento, em abril de 2012, de um selo personalizado e um carimbo comemorativo da UNIDAS pelo Ministério das Comunicações e a Empresa Brasileira de Correios e Telégrafos.

2012
2012

Ainda como parte da comemoração, a entidade lançou o Prêmio Saúde UNIDAS, tendo como tema de 2012 “Envelhecendo com qualidade de vida”.

Promulgação da Resolução Normativa – RN n. 355 da ANS, que alterou diversos aspectos da Resolução Normativa – RN n. 137, de 2006, da ANS, que regula as entidades de autogestões

2014
2016, 2021 e 2022

Decisões do Tribunal Regional Federal da 1ª. Região reconhecendo que a UNIDAS não pratica infração à ordem econômica (cartel)

Lançamento da Revista de Direito da Saúde Suplementar

2017
2018

Decisão do CADE que arquivou processo específico de cartelização contra a UNIDAS, reconhecendo a ausência de posição dominante e alterando uma sequência de julgados contrários a UNIDAS

Promulgação da Súmula 608 do Superior Tribunal de Justiça que reconhece a não incidência do Código de Defesa do Consumidor nas autogestões – Súmula 608: Aplica-se o Código de Defesa do Consumidor aos contratos de plano de saúde, salvo os administrados por entidades de autogestão.

2018
2019

Lançamento do Manual de Adaptação das Autogestões à Lei Geral de Proteção de Dados

Celebração do Acordo de Cooperação Científica e Acadêmica entre o Tribunal de Justiça do Estado da Bahia, por intermédio da Universidade Corporativa do TJBA.

2023
2024

Revitalização do auditório na sede da UNIDAS, agora denominado Hugo Avelino dos Anjos Lima O novo auditório não apenas representa um espaço físico renovado, mas sim um ambiente vibrante e propício ao intercâmbio de conhecimentos e experiências entre as filiadas, consolidando-se como um centro de aprendizado e colaboração no âmbito do setor.

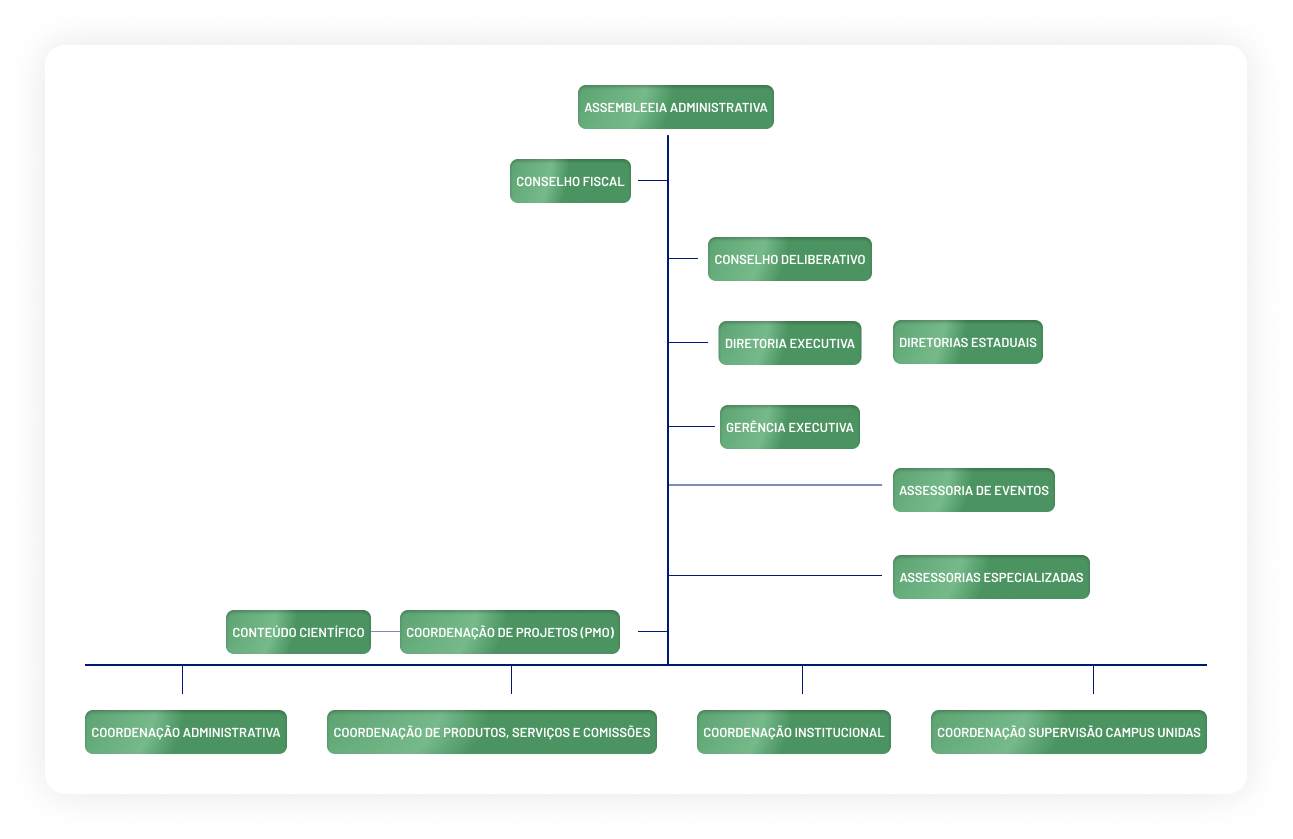
Organograma Institucional

Organograma Institucional

Governança

Carregando...

Time UNIDAS

Carregando...

Superintendências Estaduais e Distrital

Carregando...

Documentos Institucionais

Acesse os principais documentos que orientam a atuação e a governança da UNIDAS.

Estatuto Social

Estatuto Social

Normas e diretrizes: conheça nosso estatuto social para compreender os princípios e obrigações que regem nossa associação

Acessar Documento

Código de Ética

Código de Ética UNIDAS

Representamos mais de 100 instituições que operam planos de saúde no modelo de autogestão, cuidando de milhões de vidas.

Nosso propósito é fortalecer a governança, oferecer suporte técnico e promover a sustentabilidade do setor.

Acessar Documento
Código de Ética
Relatório de Atividades

Relatório de Atividades

Acompanhe toda a atuação da UNIDAS em nosso Relatório de Atividades

Nesse relatório é possível acompanhar toda a atuação da UNIDAS, inclusive nossos números e resultados alcançados no período.

Baixar Documento

Mapa Estratégico

Mapa Estratégico UNIDAS

Conheça os nossos objetivos estratégicos que norteiam os planos de ação da UNIDAS.

Carregando mapa estratégico vigente...

Baixar Documento
Mapa Estratégico

Seja uma Filiada UNIDAS

Dados da Empresa

Responsável pelo Cadastro

Endereço

Informações Operacionais

Informe as siglas separadas por vírgula.

Documento Comprobatório

Anexe um documento que comprove a existência da sua organização, como o cartão CNPJ, contrato social ou estatuto.

Tamanho máximo: 10 MB. Formatos aceitos: PDF, DOC, DOCX, JPG, PNG.

Próximos passos: Após o envio, nossa equipe analisará sua solicitação e entrará em contato pelo e-mail informado. O processo de aprovação pode levar até 5 dias úteis.

Solicitação enviada!

Recebemos sua solicitação de filiação. Nossa equipe entrará em contato pelo e-mail informado em breve.